Overview
Available in version 0.10.3 and later.
Example configuration
blnk.json
- Environment variable:
BLNK_QUEUE_MONITORING_PORT
- Dashboard URL: Visit
http://localhost:5004/monitoring
in your browser to access the real-time monitoring dashboard.
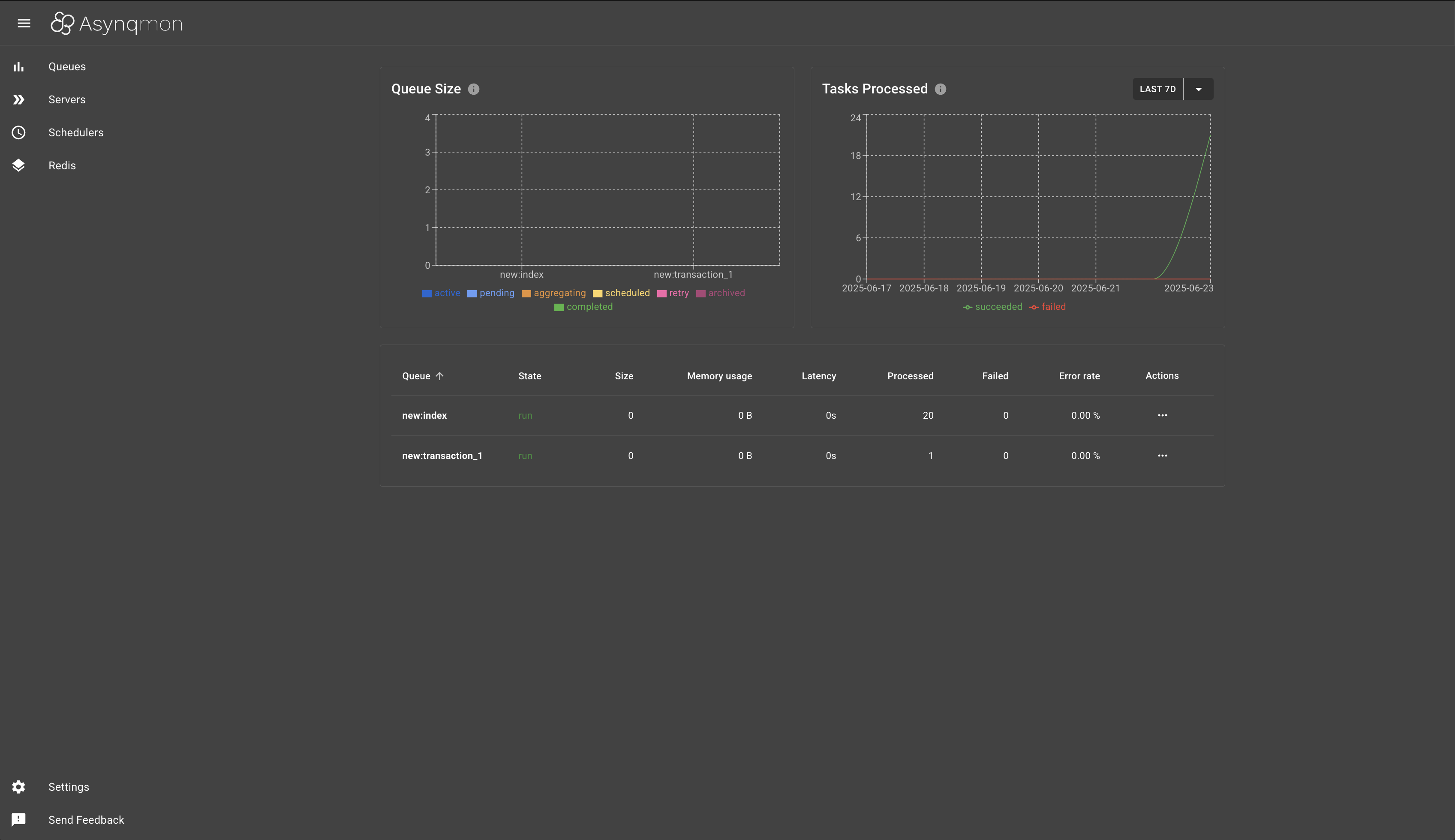
Web Dashboard
The dashboard provides a visual overview of your queue system:
Queue Monitoring Dashboard
Feature | Description |
---|---|
Queue Size | Visualizes the number of tasks in each queue, broken down by status (active, pending, aggregating, scheduled, retry, archived, completed). |
Tasks Processed | Shows a graph of succeeded and failed tasks over time. |
Queue Table | Lists all queues with their current state, size, memory usage, latency, processed/failed counts, and error rates. |
Actions | Provides controls for queue management and inspection. |
Need help?
We are very happy to help you make the most of Blnk, regardless of whether it is your first time or you are switching from another tool. To ask questions or discuss issues, please contact us or join our Discord community.Tip: Connect to Blnk Cloud to see your Core data.You can view your transactions, manage identities, create custom reports, invite other team members to collaborate, and perform operations on your Core — all in one dashboard.Check out Blnk Cloud →